时间:2018-07-27 09:35
来源:中国水网
作者:唐凤池
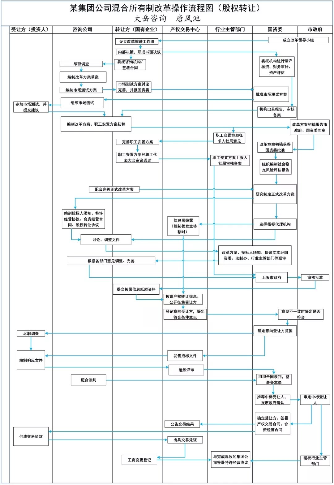
在混改具体推进过程中,如果不先梳理出清晰的流程及各方的分工,形成清晰的目标与路线图,往往容易走弯路,甚至互相扯皮,有的甚至做夹生了,进退两难。近日,收到大岳咨询唐凤池投稿,其所在的大岳咨询公司近年承接了不少混合所有制改革项目,他根据国家、地方的有关规定,结合一些项目实际操作情况,以股权转让方式为例,绘制了《某集团混合所有制改革操作流程图》,供相关人员参考。
近来涉及国有企业混合所有制改革的项目日益增多,混改项目有如下特点:
1、需要确保维护社会稳定、维护公共安全、保证国有资产保值增值等,需要慎重推进;
2、政策性较强,国家、地方均制定了相关规定,负责人员尤其是方案设计者,需要熟悉相关政策法律法规;
3、涉及资产处置、债务处置、土地处置、业务重组、职工安置等诸多内容,需要国资部门、行业主管部门、人社部门、产权交易平台、标的企业、咨询单位等多方配合协调完成;
4、流程较为复杂,需要理清头绪。
在混改具体推进过程中,如果不先梳理出清晰的流程及各方的分工,形成清晰的目标与路线图,往往容易走弯路,甚至互相扯皮,有的甚至做夹生了,进退两难。
本人所在的大岳咨询公司近年承接了不少混合所有制改革项目,这里本人根据国家、地方的有关规定,结合一些项目实际操作情况,以股权转让方式为例,绘制了《某集团混合所有制改革操作流程图》,供相关人员参考。
附:某集团混合所有制改革操作流程图

作者简介:
唐凤池,高级工程师,哈尔滨工业大学学士,北京大学光华管理学院mba,曾从事过多年施工项目管理和业主方项目管理,现供职于北京大岳咨询有限责任公司。
编辑:汪茵
凯发最新旗舰的版权声明:
凡注明来源为“中国水网/中国固废网/中国大气网“的所有内容,包括但不限于文字、图表、音频视频等,凯发最新旗舰的版权均属e20环境平台所有,如有转载,请注明来源和作者。e20环境平台保留责任追究的权利。
媒体合作请联系:李女士 010-88480317
