时间:2022-06-07 10:00
来源:辽宁省人民政府
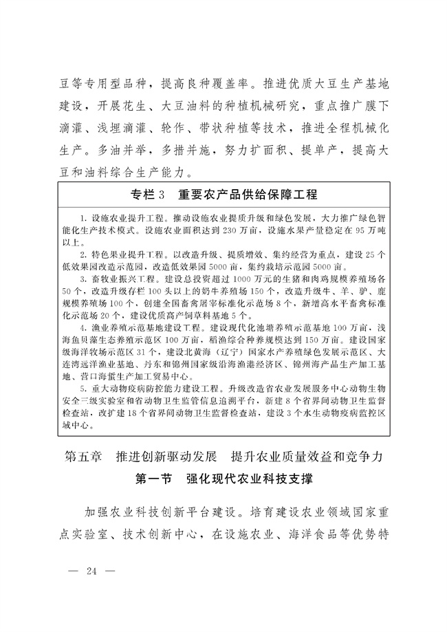
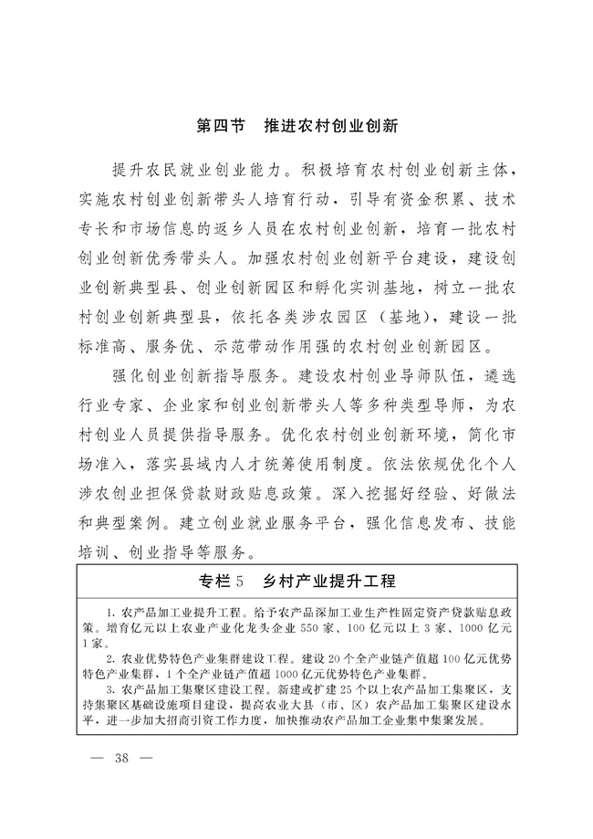
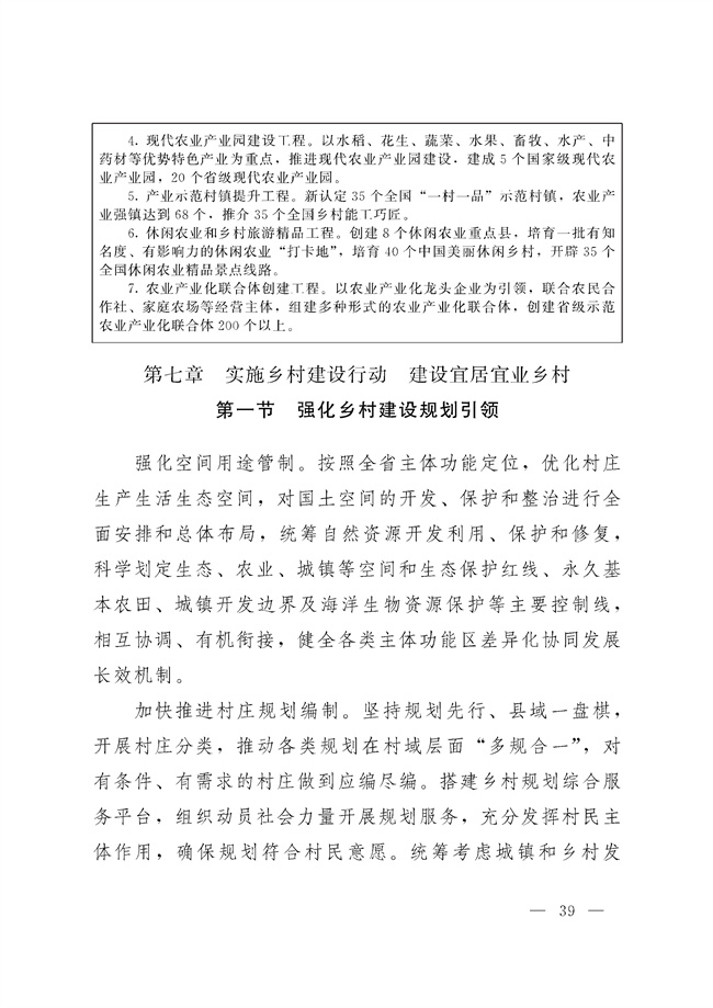
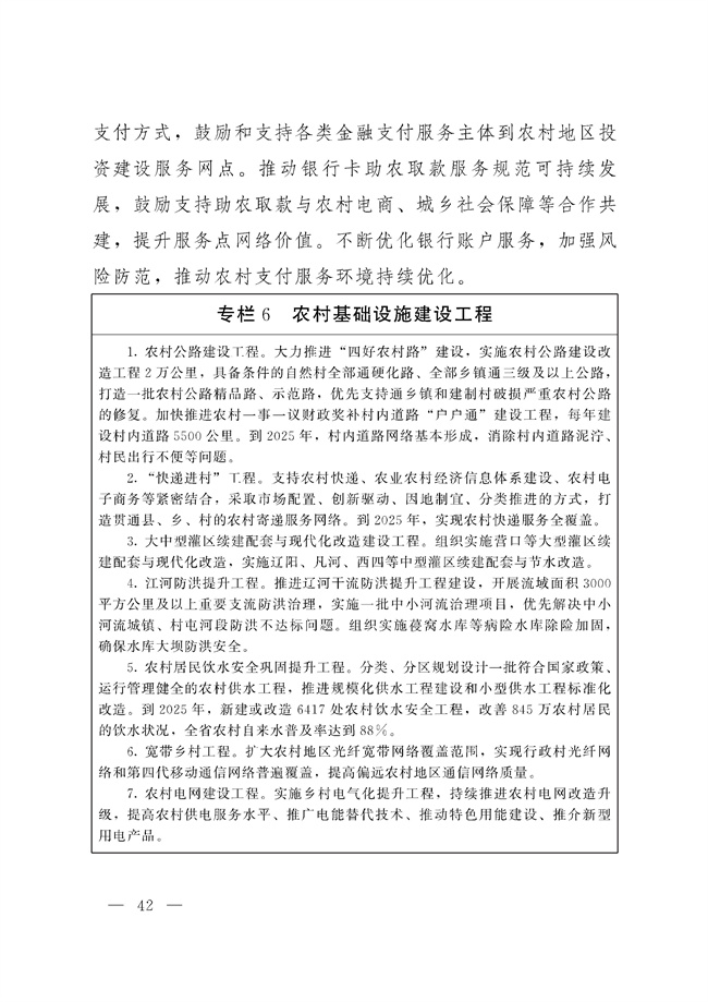
日前,辽宁省“十四五”农业农村现代化规划印发,该规划指出,加快推进农村生活污水治理,分区分类递次推进农村生活污水治理,全面提升农村生活垃圾治理水平。健全生活垃圾收运处置体系。优化收运处置设施布局,推进农村生活垃圾处理设施建设,因地制宜采用小型化、分散化的无害化处理方式,建立健全稳定运行的长效机制。加快推进农村生活垃圾源头分类减量,积极探索符合农村特点和农民习惯、简便易行的分类处理模式,大力推进基层供销社可回收垃圾设施建设。开展农村生活垃圾资源化利用。加快农村生活垃圾回收利用体系建设,探索就地就近就农处理和资源化利用的路径。详情如下:









































































编辑:陈伟浩
凯发最新旗舰的版权声明:
凡注明来源为“中国水网/中国固废网/中国大气网“的所有内容,包括但不限于文字、图表、音频视频等,凯发最新旗舰的版权均属e20环境平台所有,如有转载,请注明来源和作者。e20环境平台保留责任追究的权利。
媒体合作请联系:李女士 13521061126
