时间:2025-06-27 11:18
来源:中国水网
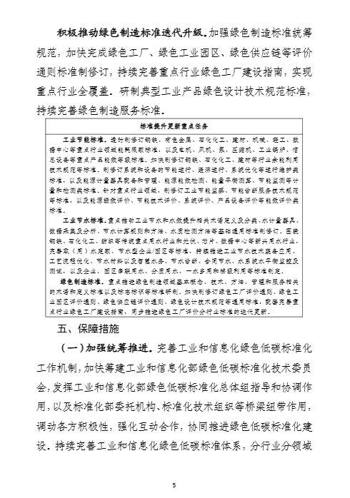
近日,工业和信息化部办公厅印发《关于深入推进工业和信息化绿色低碳标准化工作的实施方案》的通知,旨在切实发挥标准对工业和信息化绿色低碳领域的引领和支撑作用,健全完善绿色低碳标准体系。











编辑:赵凡
凯发最新旗舰的版权声明:
凡注明来源为“中国水网/中国固废网/中国大气网“的所有内容,包括但不限于文字、图表、音频视频等,凯发最新旗舰的版权均属e20环境平台所有,如有转载,请注明来源和作者。e20环境平台保留责任追究的权利。
媒体合作请联系:李女士 13521061126
