时间:2025-12-29 17:23
来源:中国大气网
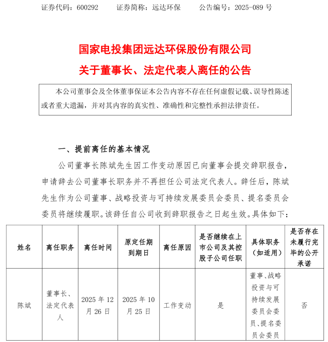
中国固废网获悉,12月28日,远达环保公告,公司董事长陈斌先生因工作变动原因已向董事会提交辞职报告,申请辞去公司董事长职务并不再担任公司法定代表人。辞任后,陈斌先生作为公司董事、战略投资与可持续发展委员会委员、提名委员会委员将继续履职。该辞任自公司收到辞职报告之日起生效。

编辑:赵利伟
凯发最新旗舰的版权声明:
凡注明来源为“中国水网/中国固废网/中国大气网“的所有内容,包括但不限于文字、图表、音频视频等,凯发最新旗舰的版权均属e20环境平台所有,如有转载,请注明来源和作者。e20环境平台保留责任追究的权利。
媒体合作请联系:李女士 13521061126
