时间:2026-01-19 09:38
来源:中国水网
作者:new queen
印尼总统令下的三十三个垃圾焚烧发电项目现在是东南亚环境市场的大热门,然而正在天灾人祸中挣扎的印尼需要的帮助远不止此。印度尼西亚都应该在环境企业出海东南亚的目标市场中名列前茅,除了新首都建设、新能源发展等老话题外,还有环境部部长新鲜签署的《2026-2030年国家适应计划(面向2035年)》可以趁热聊聊。
相关阅读:
印尼总统令下的三十三个垃圾焚烧发电项目现在是东南亚环境市场的大热门,然而正在天灾人祸中挣扎的印尼需要的帮助远不止此。
世界人口第四国家(2025年达2.84亿)、东南亚最大国家……有这些标签加身的印度尼西亚无论从哪个角度来说,都应该在环境企业出海东南亚的目标市场中名列前茅,除了新首都建设、新能源发展等老话题外,还有环境部部长新鲜签署的《2026-2030年国家适应计划(面向2035年)》可以趁热聊聊。
不过刚刚过去的12月对印尼来说,终归带些沉痛的感觉。这是让印尼人恐惧的月份,不只因为2004年的12﹒26印度洋海啸,还因为灾难会重演,例如本月已经让苏门答腊岛三个省份千人死亡,数十万人撤离,数百万人受灾的罕见气旋及其导致的洪灾,其背后的乱砍滥伐和气温上升都是人祸,印尼人和地球人都难辞其咎。
01.市场风向标:三份计划 两份总统令
作为全球最大群岛国家,印尼对气候变化极为敏感:不断上升的海平面导致含水层盐渍化,限制供水可靠性,持续沉降的地面在加剧潮汐洪水的同时,也加速了淡水含水层的流失;水质在干旱期污染物浓度上升,在洪涝期浊度和病原体污染增加;基础设施脆弱性又加剧这些风险,洪水和山体滑坡事件反复破坏管道、大坝和泵站,预计到2050年维护成本将增加30-50%……
《2026-2030年国家适应计划》(简称"国家适应计划")就是在这种背景下诞生。不过先吐个槽,这份英文pdf版长达222页的计划有些鸡肋,能发挥指导意义的内容寥寥无几,绝大部分都在表白计划编制逻辑有多么科学合理,就像是编制团队在给总统做述职报告一样。相较之下,我们国家的战略规划简直太实在了。
言归正传,这份国家适应计划要求契合印尼的《2025-2029年国家中期发展计划》(简称"中期发展计划")和《2025-2045年国家长期发展计划》(简称"长期发展计划")——中期目标强调包容性增长、人力资本开发及生态韧性,长期目标展望2045年"黄金印尼",即一个主权独立、先进且可持续的国家。
三份计划加上2025年签署不久的关于碳治理的第110/2025号总统令和关于垃圾焚烧发电的第109/2025号总统令,共同构成了印尼的"十五五"同期环境相关规划体系,其主线逻辑就是适应气候变化。抛开理论大于实际的长篇累牍这些槽点不谈,这套规划其实有三个聪明之处值得称道。
一是算开了一笔经济帐。印尼气候相关灾害每年造成的经济损失超过gdp的6%,气候适应性基础设施投资金额及其到2035年可避免经济损失金额比例大约为1:2.5,所以印尼计划投入gdp的1.72%,通过低碳经济转型和食物、水、能源系统韧性,支持经济韧性;投入gdp的0.32%,通过各种生活系统能力建设,实现社会和民生韧性;投入gdp的0.83%,通过在陆地、海洋和海岸生态系统管理中整合景观方法,提升生态系统和景观服务韧性。
二是建成了一套nexus。基础版nexus包括水、能源、食物——我们国家其实在顶层设计上缺少这样一个nexus——本质上也是算账,而印尼版nexus则将健康、生态系统这两个维度也加入进去,并且排列组合出更多版本,将分散性适应措施转变为系统性韧性,例如红树林水产养殖系统在修复碳汇的同时保障了生计,城市走廊循环经济项目在减少废物排放的同时降低了疾病风险。
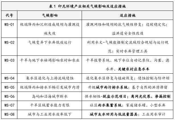
三是匹配了一套适应措施。与环境产业强相关的是水安全(ws)和能源安全(en),所以全部整理成表1——弱相关的是健康安全(hs),不甚相关的是食物安全和生态系统安全——并且加粗呈现了大多数环境企业关注关心的关键词,可供挖掘产品化、数字化、智能化、资源化、低碳化,以及低影响开发、管家式运维等机遇。


02.市场关键词:三个领域 两类缺口
印尼面向2035年的"十五五"同期计划节奏具有动态调整特征:2026至2027年是奠基与速赢阶段,强调机构能力和技术系统建设;2028年是巩固与中间审查阶段,强调实施进展与国家目标协调;2029至2030年是推广与盘点阶段,强调有效行动和成功措施的复制。到2035年则是将科学可行的适应措施制度化。
从印尼目前四项环境指数来看,水质指数(wqi)54.59,空气质量指数(aqi)89.67,土地质量指数(lqi)61.79,生态质量指数(eqi)72.54在全球范围内处于中下等水平,在东南亚处于中等水平,都有很大改善空间。
虽然印尼在计划中也提及到2030年实现自来水覆盖率100%之类的量化指标,但由于适应措施已经足够提示市场缺口,所以我们的环境企业可以直接关注表2整理的能力要求和技术需求——对产品和服务/商业模式相关内容做了加粗呈现——例如在农业层面引入微灌、轮灌调度和精准灌溉,在工业层面引入对高效用水者的激励机制,在家庭和城市层面引入雨水收集、中水回用和节水技术。


03.市场需求侧:四维业主 混合金主
印尼类似于我国生态环境部和住建部的是2024年刚刚依据总统令从环境与林业部拆分出来的环境部,以及从公共工程与公共住房部拆分出来的公共工程部,负责水务基础设施、水资源管理等。
印尼不同于我国或者说我国不同于很多国家的是能源与矿产资源部在环境体系中的不可或缺性,虽然我这几个月撰文时会尽量回避能源相关内容,但却常常避无可避,因为即便去掉气候适应这顶帽子,环境和能源或新能源也早已融为一体,前不久东方园林更名为东方新能,可在微观程度上些许说明二者的逻辑关系。
除此以外,卫生部、工业部、农业部、林业部、海洋事务与渔业部、国家水资源管理机构、印尼水资源委员会、国家发展规划署、国家研究与创新署、气象气候和地球物理局、国家灾害管理局、地方政府、水务公用事业公司、国家电力公司、国家石油公司、私营部门、大学等利益相关者各有角色任务。
为了将"十五五"同期计划转化为可执行项目,印尼诉诸公共和私人资金,国内和国际资金相结合的混合融资机制。资金为规划和早期实施提供初始资本,而融资工具则通过ppp和资本市场参与来扩大和维持工作,从而在各级治理层面提升抗灾成效。
国内公共资金作为主要来源,通过各部委、非国有企业、国有企业、印尼气候变化信托基金,以一般分配基金、特别分配基金、收入分享基金、共同管理基金、区域拨款、乡村基金形式提供;国际资金作为补充和催化剂,通过多边和双边开发银行,多边和双边机构,以技术援助、赠款、贷款形式提供。
印尼环境基金管理机构负责将各类资金汇集起来,通过蓝色/绿色债券、优惠贷款、风险担保等工具分配到地方政府、非政府组织、研究机构。
在这个框架下,环境项目的金主包括绿色气候基金、适应基金、全球环境基金、联合国开发计划署、德国国际合作机构、日本国际协力机构、世界银行、亚洲开发银行等;业主包括地方政府和相关主管机构,特别是前者,需要配合国家"十五五"同期计划,在地方环境机构指导下制定相应地方计划,因此区域市场各有特点,例如总统令下的33个垃圾焚烧发电项目主要在雅加达、万隆、三宝垄、日惹、泗水、巴厘岛、槟港市等地。
在爪哇区域,苏门答腊和加里曼丹区域,苏拉维西区域,努沙登加拉区域,巴布亚与马鲁古区域这五个区域市场中,承载全国56%人口但仅有4%可用水量,城市化率达到57%的爪哇区域(雅加达-三宝垄-泗水走廊)最受关注,其次是包括了新首都的苏门答腊和加里曼丹区域。表3整理的重点区域同样基于气候影响类别,可以结合表1和表2,作为锁定"细分区域x细分领域x应用场景x商业模式"四维客户画像的依据。


04.市场供给侧:三路玩家 八个提示
在环境产业相关的二十五类气候影响适应措施中,仅有en-05被明确指出需要私营部门的参与,结合第109/2025号总统令下的33个项目,让印尼在东南亚废转能(垃圾焚烧发电)市场赚足眼球——包括《环球时报》在内的官媒特意引用中国固废网数据说明中企在这波热潮中扮演的重要角色。
目前包括66家外企在内的204家申请企业仅有24家通过印尼33个垃圾焚烧发电项目资格预审,除了3家日企和意料之中的威立雅外,其余20家皆为中企或中企在印尼分公司,既说明该市场在国际供给侧眼中较为优质,导致竞争较为激烈,也说明本土有效供给较为欠缺,更说明印尼对项目要求严格和对中国技术认可。


尽管本土企业百中无一,但印尼要求入围企业必须与当地凯发最新旗舰的合作伙伴——私营企业、国有企业或区域性企业——组建联合体,意在通过技术转让来加强本国固废管理能力,即"十五五"同期规划中提到的:技术需求并非成熟技术的一次性转让活动,而是持续创新的研究、部署和推广的动态循环,是对适应性技术的综合管理。
比较有趣的是,外媒在报道这一轮筛选结果时,大多刻意弱化中企角色,包括但不限于在标题中只提及欧洲企业和日本企业,在列举时将中国企业排在欧洲企业和日本企业后面,并不约而同地闭口不提中企占比20/24一事,甚至在引用印尼官方评论时也是如此——尽管无从考证是印尼官方原话如此,还是外媒后期编撰加工,但可见很多利益集团对中企这波势头并不喜闻乐见。
话说回来,另外二十四类气候影响适应措施虽未明确强调私营部门参与,却不代表不存在或不允许。事实上,印尼早在上世纪九十年代就在世界银行和国际货币基金组织的推动下开启了市政水务私有化改革,泰晤士、苏伊士等跨国巨头由此进入。目前印尼大部分家庭和工业用水由pdam即地方水务公司供应,但仍有小部分由私营企业供应。
事实上,印尼的私有化进程像中国一样,也并非一帆风顺,例如雅加达在经历多年水价停滞,项目进展缓慢和服务质量欠佳后,从2022年开始了重新市政化,与法国背景的palyja和新加坡背景的pt aetra的特许经营协议被大范围终止,与moya indonesia签署的特许经营协议则更加严格地界定了水务资产运营。
简而言之,印尼的正在进行时和一般将来时几乎全部是中国的现在完成时和过去完成时,中国环境企业有资格也有能力通过填补市场缺口来获得回报,但在细微之处,仍有值得警醒和思考的地方。
提示一是从印尼的"十五五"同期计划来看,市场期待的环境技术除了具有被地方政府和主管机构落地的可行性之外,还要有助于构建国家创新生态系统,预测并应对2030 年之后出现的新风险,确保适应凯发最新旗舰的解决方案不断更新,价格亲民,因地制宜,所以单纯的"拿来主义"和"经验主义"并不适用。
提示二是为1000万客户服务的国有水司pam java目前在ipo可行性研究阶段,计划2027年首批发行20%股份,筹集3.9至5.2亿美元资金——尽管2025年经历了十七年来首次提高水价,但预算限制仍导致项目进展停滞——实现自来水覆盖率从当前73%到2029年100%的目标,此举也意在向公有化过渡的同时获得非预算资金。
提示三是在工业水务领域,既有较早期的长沙特盾环保科技有限公司从老客户手中承接为印尼新能源项目配套的6000吨/日软水、纯水项目,以及山西建投建工集团第三工程公司承建为印尼焦化产业园区配套的废水处理和回用工程,也有较近期的杭州水处理中心交付为印尼岛上造纸企业供水的5万吨/日海水淡化项目,工业供应链值得依附。
提示四是印尼针对纺织行业废水的质量标准在2025年9月正式更新,强化了对有机污染物、营养物质及重金属的控制,细化了ph 值、悬浮物及化学需氧量等常规参数,此类标准发布或更新都是改变目标客户行为特征和付费偏好的契机,而标准中的指标参数往往对中国企业来说并非难事,此为提示三。
提示五是从印尼的nexus模型可以看出,很多地方水、电无法稳定供应的问题同时存在,所以用绿电生产绿水的可持续凯发最新旗舰的解决方案较受欢迎,例如采用"风能 光伏"过滤技术确保水处理设备持续运转,若加上再生塑料制成可重复使用的水容器等,对这个全球第二大海洋塑料污染国来说就更具适用性。
提示六是印尼的群岛特征使得"一岛一管"理念在区域性水资源管理方面被视作成功典范,即把岛屿视为一个管理单元,简化协调工作,在这个界面上,为应用场景量身定制的产品化凯发最新旗舰的解决方案颇具市场前景。
提示七是外媒中能够以客观中立态度处理有关中国内容的仅是凤毛麟角,在大多数客户心目中,中国企业和中国产品仍被固化在刻板印象中,所以出海必不可少的品牌管理要比在国内经营多一层无名的障碍,即便在最细微的品宣环节,也应有自己的渠道策略和攻守方案,而不是被动接受利益喉舌的文字游戏。
提示八是处理垃圾总规模为"1000吨/日 x 33个",发电上网总价值为"0.2美元/千瓦时 x 15000千瓦时/年 x 30年 x 33个"的项目包总投资额高达55亿美元,放眼全球也是同类中的第一,而在七个试点城市同时进行的本轮招标只是开始,接下来还会陆续开放资格预审批次,扩大投资者和技术供应商的参与范围。

编辑:赵凡
凯发最新旗舰的版权声明:
凡注明来源为“中国水网/中国固废网/中国大气网“的所有内容,包括但不限于文字、图表、音频视频等,凯发最新旗舰的版权均属e20环境平台所有,如有转载,请注明来源和作者。e20环境平台保留责任追究的权利。
媒体合作请联系:李女士 13521061126
